Profielfoto van mij

Hey, welcome on my page!

Copyright Jonathan van Diermen
My LinkedIn
My GitHub
My Figma
My CV
My Cover letter
My email

JONATHAN VAN DIERMEN

My LinkedIn
My GitHub
My Figma
My CV
My Cover letter
My email

JONATHAN VAN DIERMEN

Education

Master - Human-Computer Interaction

Utrecht University

Sep 2023 - Jun 2026

HCI is the study of how people interact with computers, especially as it relates to technology design. User-centered design, UI, and UX are combined with HCI to provide intuitive technology and products. As a HCI specialist, I consider how to develop and deploy computer systems that satisfy human users.

Bachelor - Information Science

Utrecht University

Sep 2019 - May 2023

Information Science offers an interesting mix of computing sciences, communication studies, organisational studies and psychology. Through this combination of aspects I am able to build bridges between people and technology, and between the needs of companies and IT solutions.

Work Experience

Full time - Internship UX researcher

ABN AMRO - Amsterdam

Sep 2025 - Jun 2026

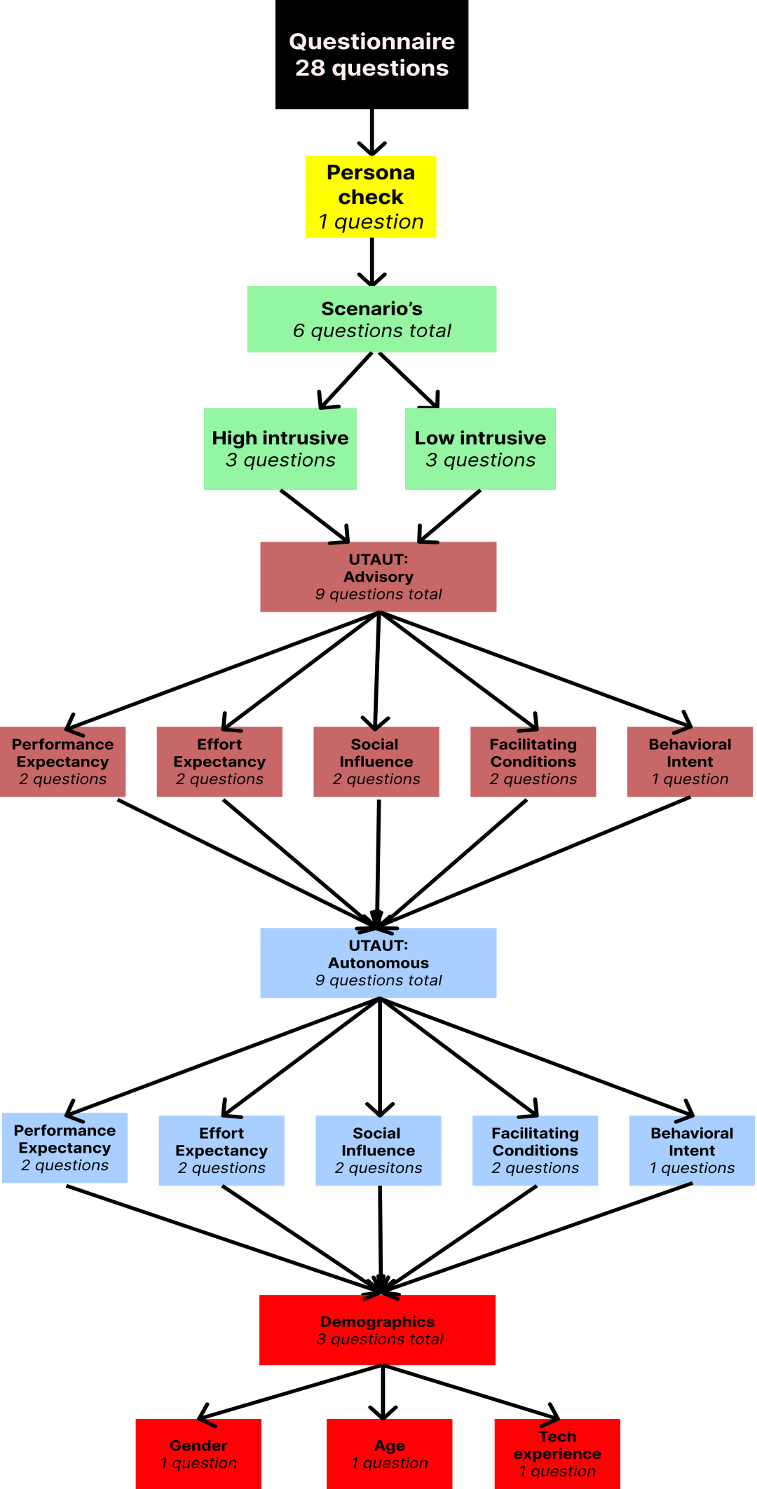
Within the Design and Experience team, I conducted mixed-methods research to optimize proactive IT support systems, analyzing how user personas and intervention intrusiveness influence employee preferences for autonomous vs advisory systems. I developed comprehensive BPMN models to formalize system workflows and provided evidence-based recommendations for personalizing digital support services to enhance employee experience. I also supported the team by doing data research in ServiceNow and designing prototypes in Figma to improve helpdesk interactions.

Full time - Intership UX researcher

TrainTool - Utrecht

Nov 2024 - Apr 2025

As an UX researcher, using the self-determination theory, I investigated how we can create and implement a learning environment within TrainTool using gamification in which students not only learn effectively, but also remain motivated and involved. I also gained experience in PowerBi and WCAG-EM

My LinkedIn
My GitHub
My Figma
My CV
My Cover letter
My email

JONATHAN VAN DIERMEN

Develop
  • Python ( years)

  • Web design ( years)

  • Flask (4 years)

  • GitHub (2 years)

  • ServiceNow (1 year)

  • PowerBi (1 year)

  • React Native (2 years)

  • Mendix (rapid developer)
  • Design
  • Figma ( years)

  • BPM(N) (6 years)

  • Lucidchart (4 years)

  • UML (4 years)

  • Adobe XD (2 years)
  • Language
  • Dutch (Mother tongue)

  • English (Daily use)

  • German (understandable)

  • Chords and Tabs (perfect)
  • My LinkedIn
    My GitHub
    My Figma
    My CV
    My Cover letter
    My email

    JONATHAN VAN DIERMEN

    Studyplan

    Looking back at my HCI Master's, I'm really glad I took three years instead of the usual two. This extra year allowed me to keep my grades high (I'm on track for a 7.5 or higher) while giving me the time to also dive into the professional world. The highlight was definitely doing two internships instead of one. I specifically chose a small scale-up, TrainTool, and a large corporate like ABN AMRO to see the contrast. Comparing their working styles and environments was really nice to see. It helped me figure out exactly where I feel at home and what I'm looking for in a future employer. I'm entering the job market now with a much clearer sense of direction and a lot more confidence. The courses themselves were also nice. I loved Interaction Technology Innovation, where we actually used 3D printers to turn ideas into physical products. Mobile and Multimodal Interaction were also favorites because they focused on the physical side of tech, incorporating them with how humans actually move, feel and taste. The research courses gave me the practical tools to back up my designs and ideas with solid qualitative and quantitative research. I'm really happy I started this journey three years ago. As I wrap up, I feel more than ready for the field. I'm looking forward to starting a career right at the intersection of data analysis, user research, and design, using real insights to build things that actually work for people.